Journal

/

Redesigned fingerprint door lock for LP

Second iteration of the lock. The old version worked but drew too much quiescent current. Sensor and servo pulled 13.8mA and 4.6mA idle. Linear regulators were a disaster. Battery didn’t last 24 hours.

Redesigned the PCB completely. Tossed the RF modules and the second MCU. Connected the R503 sensor directly to the ATmega328P. Sensor now mounts on the door exterior, servo attaches to the interior knob, and the MCU stays on the back to prevent tampering.

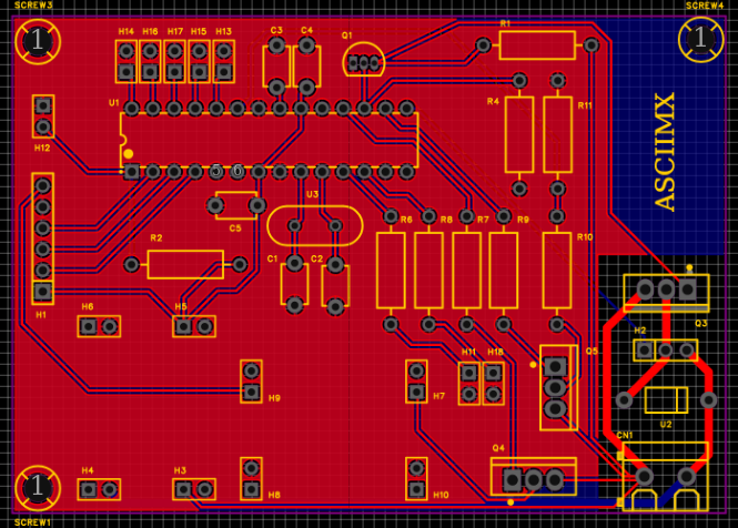
PCB Design
PCB footprint

PCB specs: 2-layer, 1oz copper, 0.3mm traces (1mm for power and servo). Ground plane on the bottom layer.

Solved idle power draw with MOSFETs. 2N7000 and NDP6020P cut power to the sensor and the servo before deep sleep. Through-hole MOSFETs that switch at 3.3V are getting harder to find. NDP6020P is already obsolete.

Replaced linear regulators with MP1584EN DC-DC buck converters. No RFM—noise isn’t a big concern anymore. Buck’s pin breakout is not great—doesn’t fit on commercial dev boards.

Squeezed more power savings by underclocking the MCU to 8MHz/3.3V. Combined with buck converters, 56% total power savings.

Wake sequence: MCU activates FPM MOSFET, unlocks FPM over UART, scans and matches fingerprint. Match triggers blue LED, servo MOSFET, PWM signal to unlock. No match triggers red LED. MOSFETs off, back to sleep.

Total power savings: 99.9% (30.6mA → 2.9μA).

Verdict: Fixed.

Commit: 7529094 | Gerber: gerber.zip