Needed low-power switching for fingerprint door lock. Servo and FPM draw high quiescent currents–had to cut power electronically during sleep. MOSFETs can do this.
Schematics belong to Simon Fitch.
Problem with simple low-side switching
Typical approach: GPIO → gate of N-channel MOSFET on low side, pull-down resistor between gate and drain. Works if MCU and load don’t share common ground. Doesn’t work when they do (like controlling a component powered by the same MCU).
Issue: source potential = gate potential - threshold voltage. Example: 3.3V gate - 1.5V threshold → 1.8V at load–not nearly enough for a servo. Raising the gate potential above source is not always practical. Solution: high-side switch.
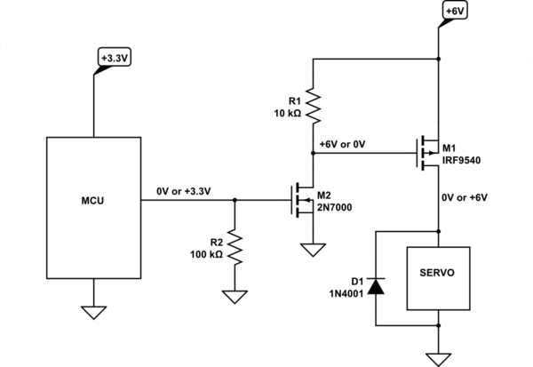
P-channel high-side switch

M1 is P-channel (high-side), M2 is N-channel (level converter). MCU output low → M2 off → R1 pulls M1 gate to +6V → servo off. MCU output high → M2 conducts → M1 gate drops to 0V → servo on.
Note: IRF9540 in the schematic doesn’t work. VGS (-10V) for RDSon too much for 3.3V ATmega328P to drive. NDP6020P is the only suitable through-hole MOSFET I could find.
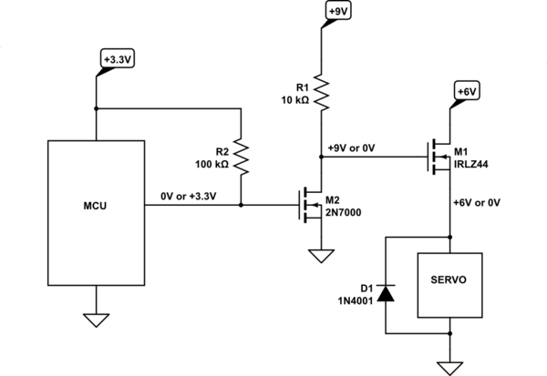
N-channel high-side switch

Less common but works if you have a voltage high enough to drive the gate. Both M1 and M2 are N-channel. MCU low → M2 off → M1 gate rises above threshold → servo on. MCU high → M2 on → M1 gate drops → servo off. R2 prevents high-impedance power-up from switching servo on.
M2 needed in both topologies for level conversion (0V ↔ +6V or +9V). Carries <1mA. Gate-source threshold must be lower than MCU supply. Common choices: 2N7000, 2N7002, BSS138.
Note: D1 flyback diode protects MOSFET from voltage spikes caused by inductive loads (servos, relays).
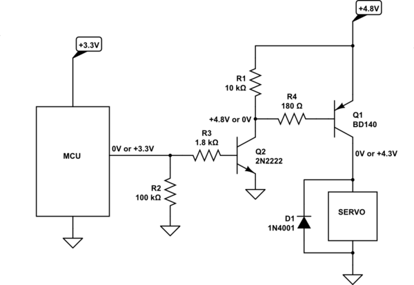
A BJT alternative

Simpler, cheaper, more available. Q2 conducts when MCU outputs high. Q2 amplifies Q1’s base current. Unlike MOSFETs (voltage-driven), BJTs are current-driven. R3 and R4 must be calculated for desired base currents. Guide on BJT switches.
Which topology?
MOSFETs preferred in professional work–more efficient when on. Harder to drive at 3.3V due to VGS requirements for full saturation (low RDS(on)).
N-channel: Lower on-resistance, cheaper, more efficient than P-channel. Harder to drive high-side (gate must be above source—requires extra circuitry like MOSFET drivers).
Used P-channel high-side for door lock redesign. Simpler to drive from 3.3V MCU, no driver needed.